共计 5248 个字符,预计需要花费 14 分钟才能阅读完成。
智谱清言近期发布的AutoGLM沉思,作为一款对标OpenAI Operator的智能体产品,引发了广泛关注。本文将为你带来AutoGLM沉思的深度使用体验,从其核心功能、实际应用场景到操作感受,全方位剖析这款产品的优势与不足。

智谱在agent走的不快,但是很稳!

3月31日,智谱在中关村上发布了它们的auto glm沉思,我也是第一时间使用,及时给大家更新这篇产品使用体验,告诉大家这款对标open AI的operater的GLM到底怎么样
说到这,智谱其实在去年就发布了它们的glm产品,在发布会上,我们可以看到智谱可以帮助用户导航、自动购物或者写好评等等,看起来十分炫酷。不过当时还是处于内测阶段并没有对外发布,只知道看完发布会的我是很震惊的,心想这么快已经有这样的产品出现了,让我一度以为AGI真的不远了。

先说第一点,智谱在这次发布会上,一共发布了两个产品,第一个是沉思,第二个是沉思glm,嗯…….,听上去差不多,但其实并不一样
首先呢,沉思版本你可以理解为deep research,就是类似于Google和open AI的深度调研功能,用户提出问题之后,它会根据用户的问题不断调用所需要的函数信息,来满足用户信息的需要,最大化使模型的回答质量更佳的优质,当然了,这种也会更加的耗时,因为模型会根据用户的问题来分析,然后不断的寻找最优解,什么意思呢?
比如,你现在想去西湖旅游,但是你根本不知道旅行路线,传统方法你肯定要去各大平台去挨个搜取信息,比如去抖音看博主怎么玩的,去小红书看出行路线图,然后在这个过程中你还需要不断的翻用户评论,深怕自己踩坑了或者被宰了,最后你经过长达一个小时或者一天的时间,你终于规划出来一条自己认为还不错的旅行路线,但是你已经累趴了,就说你看到下面这种情况,你会不会窒息?反正我是直接b溃住了

但是现在,你只需要把这个问题,交给智谱的沉思或者任何带有deep research的功能的大模型,它们会帮你解决这个问题,我这里现场实操一下
dangdangdangdang,一个智能版西湖旅游攻略就出来了,当然了我觉得还是不足的,包括吃什么,咋哪里吃,怎么规划时间路线和交通工具等等,不过这也是因为我没有具体的prompt,如果大家想要有更好的出行计划选择,就需要给出完整的信息,比如预算啊,出发地啊什么的,这样的效果会更好一些,而且从我使用体验来看,如果你想要选择酒店的时候,你也可以利用沉思功能,根据目的地选择便宜并且距离近的酒店,把它放在规划里面。(友情提示:图片里的一日游路线不要尝试,这完全是把人类当猴耍……)

另外,从深思的过程来看,它确实在很努力的搜集信息,看它不断的查找,又不断的否定自己,真的有在很努力的工作,是个和负责的打工人,甚至让我有点心疼。
值得一提的是,尽管你要求它在抖音和小红书里面搜索,但是它还会在别的平台尽可能调用一些信息,我猜测,可能智谱优先地插件是知乎,因为我在每一次的试用它的函数都有知乎,另外一方面可能是因为它最大化满足信息源所带来结果的客观性,避免过拟合。

沉思版本就将到这里,下面来讲一讲这次的重头戏“沉思GLM”。
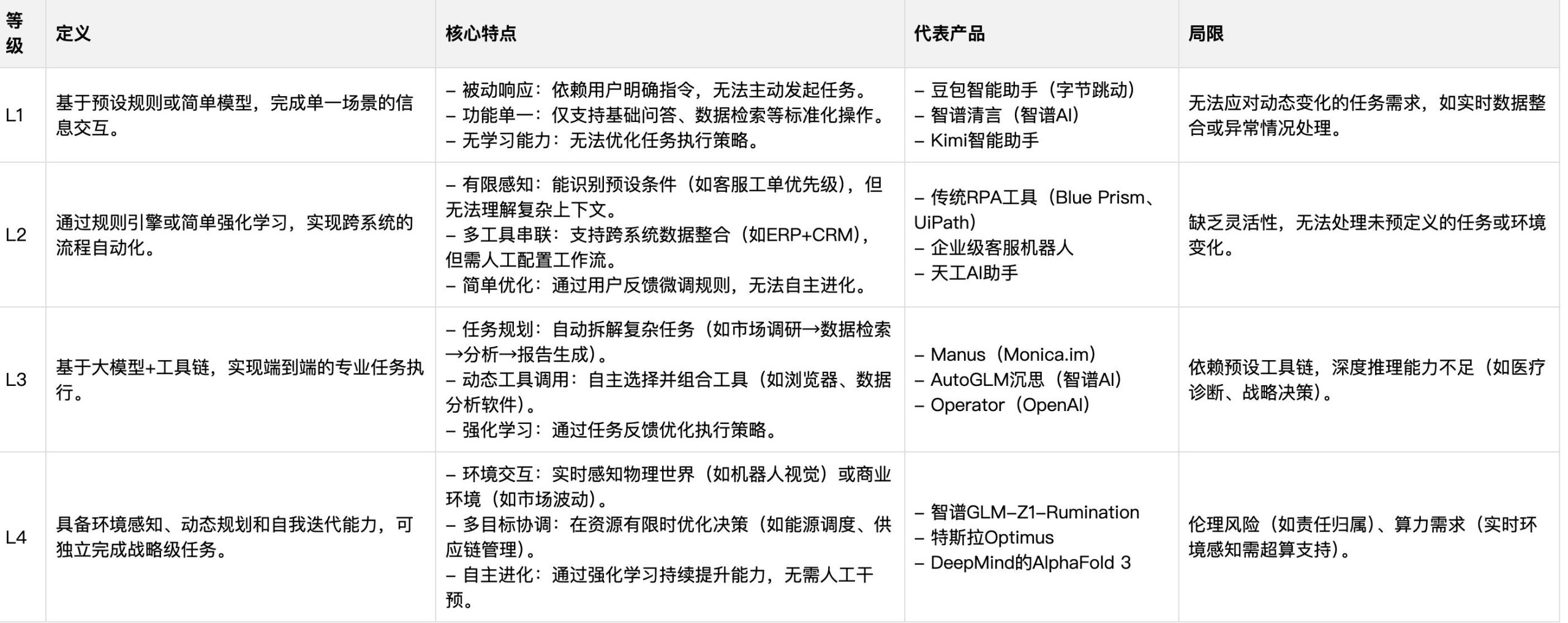
所谓沉思GLM,就是一个具有自主规划、思考和行动能力的agent,我相信大家对于agent都一定不陌生,我在这里列出了一个清单,结合目前市面上所有的agent,然后给出一个分类

需要提醒的是,这个分类是根据agent类目的一个整理,和我们之前看到的那种l1级别的AI划分并不一样,做这个表格的初衷是因为,我发现agent这个词在被滥用,行业内可能都知道agent是什么意思,但是我身边还有很多用AI的人,对于agent这个词熟悉又陌生,在他们看来豆包的agent和manus好像都是一样的,但为什么后者看上去难度就更大呢?
比如,我们说的agent一般都指第三种,也就是l3级别的,能基于大模型加上工具链,从而实现端到端的专业任务执行,它的核心是规划和执行,这也是我们最近的研究和商业的重点,市面上很多人工智能公司都在往这个方向发展,简单来说无论是manus还是智谱的glm本质上都是一样的,具备这种规划和行动能力,在未来无非就是朝着不断的优化发展,这里面有,速度响应更快、幻觉更少、插件调用更多等等,所以这些工具给我们一个框架,证明这种模式行得通并且有效,也为以后的agent发展提供了一个清晰的路径。

至于我们现在都在说的通用agent,我个人感觉是非常模糊的,主要是因为这个词被大家用烂了,manus出来的时候我们说它是通用agent,现在谁家出来一个产品大家都要说是通用agent,就是在l3和l4之间来回徘徊,因为没有准确的定义,或者公众对于agi的期待太高,导致这个词一直在被滥用
因此,抛开这些定义来看的话,结合这些agent的功能,我们可以给这些市面上agent工具做了一个区分,也是为了让大家有一个更加清晰明了的认知。
回到正题,来说一下这一次智谱的agent,根据官网所说这一次的,它们给其命名为auto glm,其核心突破在于实现 “边想边干” 的自主任务执行能力,推动 AI 从 “信息处理” 升级为 “目标驱动的行动者”。
主要功能有三个:
1,深度思考:基于 GLM-Z1-Rumination 沉思模型,模拟人类复杂决策过程。例如,处理 “分析 2025 年 Q2 互联网大厂 AI 动向” 时,能自主规划 “技术热点梳理→网页检索→信息整合→报告生成” 的全流程,平均思考步骤超过 20 步。类似于open AI的o1.

2,感知世界:突破传统 API 限制,通过纯前端视觉感知方案模拟人类操作。例如,可自动登录知网、小红书等平台,抓取图文信息并分析用户真实评论,生成香港旅行攻略时能突破封闭内容生态的信息壁垒。
这一点是比较有意思的,官方说的这种GUI阅读能力,可以让模型不断的阅读网页内容,摆脱传统的API链接,什么意思呢?简单来说,以前我们做一个agent,想要获取外部链接有以下几种困难:
第一,你需要一个插件,如果没有这个插件,你很难获取到完整且合格的内容,就拿扣子(coze)来说,我每次工作流都需要用到它的网页插件来调取内容,这就造成什么问题呢,不方便,比如你需要不断的提醒agent,再遇链接问题,要及时去调动,否则它可能会直接忽略,不具备自主能力。
第二,我们都知道人工智能时代,数据飞轮(数据飞轮是一种基于数据驱动的业务增长模型,其核心概念是通过不断地收集、分析和利用数据,来推动业务各个环节的优化和提升,从而形成一个正向循环,促进业务持续增长。)的重要性,但是获取数据是没有那么简单的。
人工智能时代尤其是gpt出现的这几年几乎把互联网20多年的数据跑完了,未来像小红书、知乎、贴吧、抖音这种平台的数据会越来越有价值,但是它们不会把这些数据给你的,那怎么办呢?有同学说,爬虫,先不说技术上能不能实现的同,即便你爬到了你也要面临及其严峻的法律风险,之前openai爬去乌克兰一家电商公司,直接给对方网站整崩溃了,所以这在道道德上也说不过去,肯定不利于商业的长期发展。
所以,智谱的使用方法是,我不调用,我也不爬虫,我就直接看,我一边浏览一边抄,比如我就用它跑了几个小红书的案例,它就疯狂的去帮我打开小红书的网页,中间除了让我扫码登陆(为了防止你不是真人),其他的都由他自主完成,完全没有考虑我的感受,这家伙坏的很。
我这里随便放一张图,大家自行感受一下……..

3,工具使用:整合智谱自研的 AutoGLM 设备操作能力,支持网页浏览、邮件发送、文档生成等跨平台任务。例如,接收到 “赚取 100 元” 的任务时,能自主完成征稿启事搜索、稿件撰写、邮件投稿等操作。这点看上去很诱人,但是实际效果我们需要测试才知道。
那如何才能使用auto glm呢?
首先你需要打开官方网站,我把链接放在这里
https://autoglm-research.zhipuai.cn/#get_started
打开之后你会看到官方给出很多案例,感兴趣的小伙伴可以观看一下
接着你只需要看到下方的开始体验就行,很遗憾的事,目前autoglm是只能支持Google插件才能使用的,其他版本后续可能还会更新,所以google这一步需要大家自己解决。
这里提醒一下,大家在客户端或者网页端都是可以使用智谱的沉思的,无论你有没有google插件,只是说你想要用autoglm的话,你还需要进行下一步地操作。
其实也很简单,就是你惦点击下载之后,再把点击google,选择扩展程序,点击开发者模式,然后把这个文件拖入到google里面进去,就可以了。
完成之后,你就可以在google的任何界面去随时使用智谱,甚至在使用chatGPT的时候也可以(逆天了)


然后,这个时候你再打开智谱的时候,你就会神奇的发现,你的页面有一个新的功能,你可以点击旁边的沉思使用他们最新的研究功能,也可以点击autoglm沉思,体验他们的agent。

那他们的智谱agent到底怎么样呢?
我一共跑了5个case左右,实话讲,效果一般,不如发布会和广告那样效果好,我身边的几个伙伴都测试了一下,几乎都对其变现能力给出一般的评价。
但是人家其实也说了,目前是preview版本,很多功能还在测试,我个人觉得智谱的对agent的思考是有的,起码这样的一个框架是实现了的,规划、思考和行动,都能链接在一起,只是说综合起来可能还差点意思,但是不妨碍它仍然是一个很优秀的作品。
比如,它的思考能力确实很好,前文我说过了,当你在输入问题的时候他会不断的进行分析,然后筛选信息,在进行自动化操作,这一部分就是相当于深度思考
深度研究
agent了。
比如,我下面这个,我让智谱去帮我搜集open AI的最近一周的相关帖子,它就真的在不断的大量阅读,不断的翻,而不像我们说的那样,走马观花似得
这里可以看出来,它在疯狂的阅读小红书内容。
顺便把我的prompt放进来,供大家参考
##你是一位OpenAI的公关团队人员,你现在阅读最近一周关于小红书的帖子,找出一位情绪化最严重的帖子,然后进行友好的用户回复

这里面,智谱autoglm一共进行了这几个步骤,先去分析问题,确定用户想要问的是什么,然后执行命令,打开小红书,请求登陆,阅读相关文章,然后判断哪一个情绪化最严重,再代入人物视角,进行回复

然后呢,它会选择一篇帖子进行回复,你只需要点击确定,然后就可以评论了,不过我目前使用起来,这个功能不稳定,起码我有一半的case都没有自动回复
其次来说一下,autoglm的插件调用功能还是很丰富的,就我目前使用下来,是可以打开地图、天气以及小红书、抖音等等软件内容的,这里面需要提醒一下,即便你电脑没有下载小红书,你的autoglm照样可以打开它,因为它不是直接打开小红书客户端的,可以简单理解为不在一个图层,所以影响不大。
比如,我用这个它去操作一下这个天气功能

还不错,我以为他会打开一些商业天气网站,结果直接跳出来了中央气象台,还是很官方的
我这里还是建议大家多跑跑case,也许会有一些新的发现,毕竟还是免费的,没有限制使用!!!光这一点就是最大的优点,直接点赞!!!
但是,我还是要说一下autoglm的问题的,算是一些小建议:
首先,插件的调用问题很混乱,比如我想要智谱去在小红书和抖音去找信息,但是它还是会跳转到知乎或者别的平台,这就很不方便,万一有些用户在做需求调研的时候,只想看个别平台,而忽略某些平台,这样就很不方便。
其次,当autoglm在行动的时候,用户在使用别的软件或者智谱的时候,会造成其后台停止,这就很鸡肋了,因为既然是自主行动,那我在进行别的操作应该完全不受限制,起码glm需要有一个单独独立的窗口
最后,也就是这种agent通用的一个毛病,也是我最头疼的,速度太慢,比如,我想要选找路线,明明只需要一个高德地图的事,它却拐弯抹角几十分钟,甚至还没有解决好,那这样我还不如自己导航来的快
起初我还以为我的prompt不够明确,但是即便我提示它怎么做,它还是会照样那样做。。。。。。
我想要的是,belike,请你跟我这样做,我就跟你这样做的那种效果
最后的最后,希望大家积极尝试,还是那句话,早用早享受,解放生产力,起码让glm去给我进行一些需求分析和用户调研,还是很方便的,毕竟我们刷抖音也是只是想刷抖音,工作这种事还是给AI比较好。
原来这才是打工人真正的护眼神药,妈妈再也不用担心我的眼睛了!
本文由 @施拉格e 原创发布于人人都是产品经理。未经作者许可,禁止转载
题图来自Unsplash,基于CC0协议
该文观点仅代表作者本人,人人都是产品经理平台仅提供信息存储空间服务

