共计 2667 个字符,预计需要花费 7 分钟才能阅读完成。
出品|虎嗅科技组
作者|宋思杭
编辑|苗正卿
头图|视觉中国
智谱准备第一个闯关。
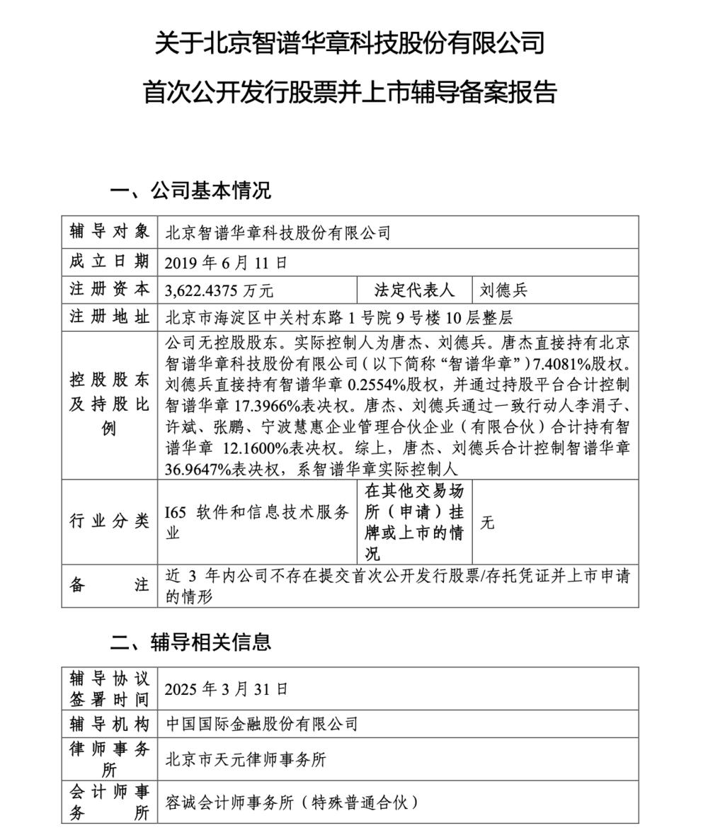
据虎嗅获悉,北京智谱华章科技股份有限公司(以下简称“智谱”)已于近日正式向北京证监局提交上市辅导备案,由中金公司担任辅导机构。根据上市辅导备案显示,该辅导协议签署时间为2025年3月31日。智谱将于2025年4月将进行上市辅导的前期准备工作,并于8月-10月完成辅导计划。

值得注意的是,在上市辅导协议签署当天(3月31日),智谱恰好在中关村论坛举行了一场大模型新品发布会。当时发布了两款重磅产品,分别是AutoGLM沉思模型和推理模型GLM-Z1-Air,与此同时,智谱还着重强调了其在智能体方面与各地方甚至一带一路国家的合作。实际上,在当天的这场活动上已经释放出一些信号。
一方面,智谱CEO张鹏在现场宣布Air系列模型将于4月14日开源;另一方面,张鹏也在当天告诉包括虎嗅在内的几家媒体,“此前完成的改股的确在为IPO铺路”。这两日,与智谱的模型开源消息同期到来的,还有一个额外惊喜是智谱的上市辅导备案通知。
这是大模型六小虎中首家启动IPO的企业。而在当下的环境中,也实属不易。2025年初,DeepSeek R1的发布对全球AI行业都造成了不小的冲击,国内的“大模型六小虎”更是首当其冲。在2025年第一季度,鲜少有AI创业公司发表对DeepSeek的看法,在当时,智谱也同样是闭口不言。不过在第一季度结束之际,也正是智谱于3月31日举行新品发布会的当天,张鹏告诉虎嗅,“从商业模式的角度,DeepSeek会对我们商业策略和服务模式有一定影响,我们也做了及时的调整。”
另据虎嗅独家获悉,受DeepSeek影响,智谱在今年加大了开源力度。与此同时也会继续坚持预训练。对此,张鹏告诉虎嗅,“我们把自己定位成技术驱动的公司作为基座模型厂商,预训练是我们一定会坚持的事情,未来也会有更大参数的模型出来。”
如今,智谱的资本化步伐看似寻常,实则暗含多重信号:它不仅是中国AI大模型行业从技术竞赛转向商业落地的分水岭,更是技术、资本与政策协同驱动的“中国式突围”样本。
如果说,DeepSeek是从前沿技术层面上迅速地填补了大众对大模型的认知鸿沟;那么,智谱则是从商业化层面上,让世界再次看到中国大模型产业的巨大潜能。因为从某种层面上讲,这也是首次大模型创业公司让全世界看见实现商业化的可能。在此之前,关于大模型的商业化探索始终未有确切路线,即使是在AI大模型产品和技术排名都在No.1的OpenAI也无数次被质疑过商业化能力问题。
值得一提的是,就在4月15日,上市辅导备案被披露的当天,智谱宣布开源Z1系列模型,而且该模型还通过一个全新平台 Z.ai 免费开放体验。对此,智谱方面告诉虎嗅,与智谱的其他系列模型/平台不同,Z.ai 的定位是GLM大模型全球体验中心。
巧合的是,海外领先的人工智能公司 OpenAI 也同期发布GPT-4.1模型。在模型能力上,GPT 4.1 在编程、指令跟随和长上下文处理能力上都实现了全面飞跃;重点是在价格方面,GPT-4.1的成本比4o低26%,其中 4.1 nano 是OpenAI迄今为止发布最便宜的模型。
同样地,智谱的 Z.ai 表现也并不逊色。目前,智谱已经开源了Z1系列模型,同时该系列模型也上线其全新站点 Z.ai,包括基座模型GLM-4-32B、推理模型Z1-32B和沉思模型Z1- Rumination-32B。在这其中,推理模型Z1还做到了 200 Tokens/秒的输出速度。实际上,自从DeepSeek R1推理模型发布后,关于推理模型特有的“慢思考”特性就一直被人诟病。根据独立AI基准测试与分析平台artificial analysis测评显示,DeepSeek R1模型的输出速度仅为23 tokens/秒。
另据悉,OpenAI 在刚刚发布的 GPT-4.1 系列模型中评测其函数调用能力时采用了 ComplexFuncBench,这也是由智谱团队提出的专用于评估大模型复杂函数调用能力的测试基准。
这家于动荡之年冲刺IPO的AI公司,也是在大模型六小虎中成立最早的创业公司。智谱的技术基因,始于清华大学知识工程实验室的学术积累。2019年成立之初,其团队便以“手搓国产芯片算子”的硬核路线训练出国内首个万亿参数模型“悟道2.0”。这种技术自主化的执念,在2025年1月被美国列入实体清单后更显关键——智谱依托国产芯片完成高端训练,同时也验证了“去西方化”的可行性。
在成立的五年时间里,智谱已经布局包括智谱清言App、GLM系列、CogView系列和代码模型系列在内的四大类模型产品。当时间快进到2025年,智谱则选择了一条更聚焦的路线,即All in Agent。在年初,智谱释放出的几个重要信号包括:1)与三星基于Agentic GLM展开合作;2)宣布在杭州、珠海、成都各地落地智能体相关项目,与此同时还分别完成了数十亿元的融资。




智谱融资历程图,
今年同时也是智谱的开源年。在开源与商业化方面,智谱的思考是,同开源提升影响力,加大开源力度的同时,通过聚焦端侧部署实现商业化路线。比如,在今天最新开源的几款 Z1 模型中,智谱将Z1-Flash设置为免费使用;AirX推理模型极速版和Air高性价比版均进行收费。
不难看出,智谱采取的正是以“闭源养开源,开源促闭源”的双轨模式。通过“技术普惠—用户增长—数据反哺”形成闭环,这也更好地规避了OpenAI纯闭源的商业化风险。不过,在DeepSeek冲击波之下,OpenAI也一改曾经的咬死闭源不松口的态度。
接下来,如果成功上市,那么等待智谱的,也将会是在商业化方面更严峻的考验。
2025年,大模型六小虎或将彻底走向分化。从当前的形势来看,月之暗面继续在做预训练;百川智能和零一万物已经放弃大规模的预训练,其中百川智能专注医疗,零一万物专注toB;MiniMax作为六小虎中唯一侧重多模态模型的厂商则是将目光聚焦至海外;而智谱上市在即,目前的重点则是聚焦智能体Agent。可以看到,关于大模型的叙事正在徐徐展开。
本文来自虎嗅,原文链接:
https://www.huxiu.com/article/4241762.html?f=jinritoutiao

