共计 3655 个字符,预计需要花费 10 分钟才能阅读完成。
在 6 月 19 日,字节跳动的研发负责人洪定坤宣布了与 TRAE 合作推出的首个开源项目。根据公开的信息,
TRAE 具备的两个核心功能——「代码补全」和「局部代码生成」,能够在编码时自动理解上下文并进行代码的推测和补全,从而显著提升编程效率。
此外,TRAE 实现的「自然语言编程」并不只是简单的“让 AI 根据产品经理的描述来开发”。在开发「积流成江」这一应用时,依然是工程师主导的过程,核心在于编码逻辑与技术方案,而不仅仅是功能本身。一个 300 行的功能实现,可能只需 200 字的方案描述。
底层模型的强大也是他们顺利完成开发的关键因素。这次使用的 doubao-dev 模型,基于字节跳动最新发布的豆包 1.6 系列,TRAE 团队在此基础上针对工程开发场景进行了优化训练。
根据字节的说法,在接下来的几天里,TRAE 的用户们将会接收到最新的豆包 1.6 更新,相信这将进一步提高开发效率。


对此,有使用过的朋友们能否分享一下你的体验?如何看待目前 AI 的开发水平?
开发一个 AI 编程产品,再用其进行 AI 编程的体验如何?
未来的 AI 开发模式将会是怎样的,开发者与 AI 之间能碰撞出多少创新火花?
或许字节跳动的研发负责人 洪定坤 能够为我们解答这些疑问。
不久前,他将自己利用 AI 编程完成的首个项目——英语学习应用 「积流成江」(Streams to River) 开源了。

GitHub 地址:https://github.com/Trae-AI/stream-to-river
令人惊讶的是,洪定坤透露这次开发中大约 85% 的代码都是通过自然语言对话的方式由 AI 生成的,甚至在过去三天他还在忙于“公务”。
他所使用的工具正是字节跳动研发的 TRAE——一款以 AI 为核心的集成开发环境,其名称源于 The Real AI Engineer 的缩写。

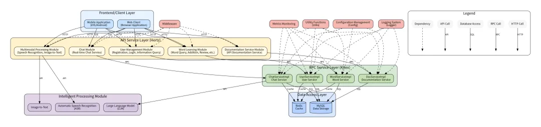
从技术角度来看,积流成江是基于 Hertz 和 Kitex 框架开发的语言学习与处理微服务系统。
它提供了用户认证、单词管理、复习进度追踪、实时聊天、语音识别和图像转文本等功能模块的完整解决方案。
系统采用前后端分离架构,主要分为 API 服务层、RPC 服务层、数据访问层和智能处理层。

系统架构

组件调用关系
技术高管与 AI 共同编写的代码究竟达到什么水平?如果你感兴趣,可以直接到 GitHub 了解更多。
三天内「写」出上线产品
以往开发一个像积流成江这样的应用,至少需要几周甚至一个月的时间。
然而,洪定坤通过自己的实践证明,现在的 AI 编程已经可以通过「自然语言」快速地完成项目。

试想一下,几天后将要举行的重要发布会(火山引擎 Force 原动力大会),
作为技术副总裁的洪定坤需要在会上分享公司在 AI 编程领域的核心产品——TRAE。
他可以准备一份精美的 PPT,列出各种数据和功能,向大家展示这个工具的强大之处。
但他认为,这样还不够。
「如何才能让大家 真正体验到 AI 编程的魅力?」
「或许作为开发者和用户,分享我使用 TRAE 的过程,会让大家感受到更真实的体验。」他这样思考着。

真实感是关键。
洪定坤表示,他在工作中需要学习英语,但传统的单词学习软件存在两个问题:
1. 学习的单词与实际工作生活中使用的单词脱节。
2. 缺乏合适的练习场景来使用工作中的单词。
如何解决这些问题呢?
正好现在的大模型,如字节的豆包,能够很好地与我们进行对话。
因此,是否可以将这两种功能结合起来呢?
于是「积流成江」应运而生。
在大会上,洪定坤现场演示了如何通过「语音」让积流成江生成一段关于火山引擎的介绍文本。

而生成的文本中,特定的学习英文单词会自动被划线标注。
值得注意的是,这个功能是借助字节的另一款产品 Coze 智能体实现的。

洪定坤说,他已经有一段时间没有在一线写代码了,「有些生疏」,然而在 TRAE 的帮助下,仅用三天就开发出了这个功能完善的英语学习应用。
在此过程中,最关键的是,洪定坤大多数时间是通过编程逻辑的 「自然语言」 来实现之前的工程开发流程。
用他的话说:
一个 300 行的功能,可能只需 200 字的方案描述。
这个产品不仅仅是一个 Demo,已经正式上线,体验地址是:https://sstr.trae.com.cn
我们在整个流程中体验过后,难以相信这是一个仅用三天时间就完成的产品,几乎达到 100% 的完成度:
- 集成了 Chat 聊天界面,能够主动定位 / 制定学习内容
- 并能自动识别对话中的英文单词
- 点击英文单词可切换至学习分支
- 轻松将单词加入学习集中
- 具备背单词软件常见的复习功能,从发音、释义、拼写等各个方面强化学习


积流成江如何帮助你学习单词?
积流成江这款产品的复杂性有多高,以至于洪定坤在 Force 大会上特别提到?
其实,主要是通过这款产品的复杂度,来展示 现代 AI 编程已经进化到了什么程度。

积流成江包含两个页面选项卡。
第一个选项卡集成了豆包的大模型能力,用户可以通过文字和语音的方式与大模型互动。
生成特定的学习内容。

在生成内容后,积流成江会将特定单词用下划线标记,点击后可以打开单词卡片。
AI 编程的新时代:字节跳动的 TRAE 如何重新定义开发方式


在单词卡中用户可以设定学习目标,通过点击「添加」按钮将其加入学习选项卡。

一旦点击开始复习,用户便会进入学习界面。该界面提供多种功能,以帮助巩固单词记忆,诸如单词补全和选择相应中文释义等选项。


在使用过程中,积流成江的一个显著优势是,用户能够将大模型的能力融入英语学习工作流,进而根据个人兴趣自定义学习文本,从而显著提升学习动力。
例如,如果我想深入了解显卡相关知识,便可以要求积流成江生成与显卡相关的英语文本,屏幕上出现的 RTX 4090 无疑会激发我的学习热情。
同样地,根据工作需求生成相关的内容也是非常便利的。


字节为何坚定走上 AI 编程的道路?
今年的 AI 编程热潮使得国外的 Cursor、Copilot 和 Windsurf 等多个产品受到关注,那么国内是否也有类似的产品呢?答案是肯定的!字节在今年初推出的 TRAE 就是一个典型代表。
字节跳动是一家重视技术研发的公司,因此研发效率直接影响企业的整体效率。
洪定坤提到,他们在 AI 编程领域的探索已持续一段时间,早在 GPT-3.5 发布之际,他们就意识到这可能是大模型的一个重要应用方向。
TRAE 的名字寓意着“真正的 AI 工程师”,象征着 AI 大模型将为编程带来实质性的变革。
尽管最初大模型在完成编程任务方面的能力有限,但在不到一年的时间里,这些模型的进步远超预期。
例如,GPT-4.1、Gemini 2.5 Pro、Claude Opus 和 DeepSeek-R1-0528 等底层模型在编码能力上取得了显著突破。
与此同时,字节在火山引擎 Force 原动力大会上推出的豆包大模型 1.6,也在编程能力方面表现出色。
这样的进展为 AI 编程的实际应用提供了可能,甚至可能引发编程领域的根本变革——正如洪定坤所说,通过自然语言实现一个真实且可用的工程项目。
TRAE 具备两个基本功能:“代码补全”和“局部代码生成”,可以根据上下文自动推断和补全代码,极大地提高编程效率。
此外,TRAE 所实现的“自然语言编程”并不只是简单的“产品经理描述功能,AI 来开发”这种形式。
积流成江 APP 的开发过程仍然是典型的工程师工作,侧重于编码逻辑和技术方案本身。
更为重要的是,底层模型能力的提升,显著提高了 TRAE 的开发效率。
洪定坤表示,他们对 TRAE 的愿景包含几个关键目标:
· 技术普及,让每个人都能成为开发者
每一次技术革命都是一次严峻的考验。在上一次互联网数字革命中,编程语言作为计算机历史上重要的发明之一,以简洁优雅的语法和语义规则,定义了清晰明确的指令,使计算机能够完成多种任务。
无论技术如何演变,字节坚信,代码依然是未来实现复杂任务的关键工具和手段,是数字世界中不可或缺的生产力工具。
AI 的出现,前所未有地 降低了大众掌握代码的门槛。
· 提升研发效率
认真开发工具对公司和开发者个人都意义重大,能有效提高工作效率。
如今,字节跳动内部超过 80% 的工程师正在使用 TRAE 等产品辅助开发,且 相当一部分代码是借助 AI 生成的。
· 追求智能的极限
字节在大模型工作中的重要使命之一就是 追求智能的极限。
编程作为一种高度结构化且逻辑严谨的任务,对模型理解复杂语义结构、逻辑推理、算法设计和精准表达提出了高要求,有助于推动模型智能极限的探索。
因此,帮助更多人掌握代码以完成复杂任务、提升专业工程师的工作效率以及助力模型追求更高智能,是洪定坤及其团队决定认真投入 AI 编程的理由。
洪定坤通过积流成江向我们展示了什么才是真正的 AI 原生开发模式。
在 TRAE 的支持下,或许每个人都有机会成为“真正的 AI 工程师”。
AI 编程的未来,或许已经悄然来临。


