共计 7118 个字符,预计需要花费 18 分钟才能阅读完成。
核心见解:
人工智能编程已成为当前人工智能领域中最具价值及用户付费意愿最高的应用之一,其增长速度也非常迅猛。它不仅仅是提升效率的工具,更是全新软件生产关系的基础设施。
AI 编程通过运用大模型技术,显著提高了软件开发的效率。这一方法主要依赖自然语言交互、上下文理解及自动化生成的能力,智能化地实现代码的生成、补全、调试及架构设计,从而将开发效率提升至新的水平。
预计到 2024 年,中国的 AI 代码生成市场规模将达到 90 亿元人民币,并预计在 2028 年增至 330 亿元,年均复合增长率高达 38.4%。
在全球范围内,美国和中国在 AI 编程领域处于领先地位。美国的 Claude Code、Cursor 和 Windsurf 形成了竞争激烈的局面,而中国市场则比较分散,主要竞争点集中在底层模型的能力及工具的整合方式上。
根据 METR 发布的一项随机对照试验结果,使用 AI 编程助手的实际耗时反而有所增加。这种现象被称为“生产力悖论”,这表明 AI 编程的优势可能不在于缩短核心编码任务的时间,而是在其他方面。例如,它可以减少编写样板代码等单调任务的时间,使得开发者能够将更多精力投入到更高层次的架构设计中。
行业概况
(1)概念解析
AI 编程(AI Coding)是利用人工智能技术来辅助或自动化软件开发的过程,涵盖了代码的生成、补全、调试、测试和优化等多个环节。其主要目标在于提升开发效率,降低编程的门槛,使得开发者能够更加专注于创造性工作,而不是重复性的编码任务。
通过运用大模型技术,AI 编程充分利用自然语言交互、上下文感知和自动化生成的能力,从而在智能化的过程中实现代码的生成、补全、调试和架构设计,进一步提升开发效率。
图 1:基于大模型的 AI 代码生成逻辑

(2)核心技术
机器学习。该技术包括监督学习、无监督学习和强化学习等多种方式。监督学习依赖于带有明确标记的数据进行训练,旨在学习输入特征与输出标签之间的关系,以便对新数据进行预测;无监督学习则用于处理未标记的数据,目标在于揭示数据的内在结构和模式,让数据自行发声;而强化学习则通过不断的尝试与反馈来优化代码生成策略,例如在生成代码片段时依据运行结果调整代码,以提升其质量。
图 2:机器学习的分类

自然语言处理(NLP)。NLP 旨在理解开发者以自然语言表达的编程需求,将其准确转化为编程任务。例如,当开发者输入“创建一个计算两个数之和的函数”时,NLP 技术能够提取关键信息并将其转化为代码生成指令。此外,NLP 技术还涉及代码注释与文档的生成,即分析代码逻辑后,自动生成注释和文档,帮助开发者理解代码的功能和使用方法。
图 3:NLP 主要功能及结构

代码理解。该技术专注于分析软件系统的内部信息和运作流程,提取相关知识信息。这些信息可以在 CI/CD 的各个阶段进行访问和应用。传统的代码理解方案主要包含代码解析层、分析层和应用层,而常用的分析手段包括静态分析、动态分析、非源码分析以及基于 LLM 的分析。
图 4:传统代码理解技术方案

(3)分类
根据代码生成的功能,AI 编程可分为代码补全、代码生成、代码重构、测试用例生成、代码审查辅助、代码搜索与导航、交互式编程等多种类型。
表 1:AI 代码生成功能分类

行业发展历程
AI 编程行业经历了技术探索阶段(1950s-1990s)、深度学习阶段(1990s-2017)以及 AI 编程阶段(2017 至今)。目前,AI 编程工具正从简单的代码补全插件(如 GitHub Copilot)逐步演变为更为全面的 AI 驱动集成开发环境(IDE)。
图 5:AI 编程行业发展历程

技术探索阶段(1950s-1990s):这一阶段主要集中在自动化编程的探索上。1957 年,约翰·麦卡锡开发了首个专为 AI 编程和符号推理设计的 AI 软件包“逻辑理论家”。在 1970 年代,随着专家系统的兴起,早期工具如 Microsoft Front Page 使设计师能够通过模块化操作创建图形界面,成为无代码开发的雏形。
深度学习与无代码的演变
在深度学习的时代(90 年代至 2017 年),无代码的理念逐步普及,且其功能逐渐向企业应用拓展。1994 年,GeoCities 和 2003 年推出的 WordPress 便是推动无代码发展的重要平台,使得没有技术背景的人士也能创建网站。到了 2007 年,James Martin 首次提出“无代码”这一概念,强调利用自动化技术来降低软件开发的门槛。此外,统计学习与集成开发环境(IDE)工具的初步发展,如 Eclipse 中的代码补全插件,也为无代码的兴起奠定了基础。进入 2010 年代,Bubble、Webflow 等无代码平台开始集成工作流自动化及数据管理功能,从而支持企业级应用的开发。
AI 编程的崛起
自 2017 年以来,人工智能在编程领域的参与度显著提升,相关工具的应用呈现爆炸式增长。2017 年,“AI for Code”概念的提出,标志着 AI 在编程过程中扮演了越来越重要的角色,包括代码生成、优化及错误检测等方面。2019 年,OpenAI 推出的 Codex 模型更是引起了行业的广泛关注,AI 编程工具的功能从简单的代码补全,逐步演变成全面的开发助手,甚至迈向“低代码”和“无代码”的编程模式。至 2022 年,ChatGPT 的问世催生了代码生成工具的狂热应用,仅在六个月内,GitHub Copilot 的用户便突破了百万。
行业全景与市场动态
(1)产业链结构
产业链的上游部分主要提供基础设施和硬件支持,包括 AI 芯片制造商(如英伟达、英特尔等,负责计算核心)、集成开发环境及 AI 开发平台(例如微软 Azure、阿里云等,提供开发环境)、数据存储解决方案(如华为、联想等,保障数据存储安全)、以及服务器制造商(如浪潮、中兴等,提供计算硬件)等。
中游则专注于技术研发与平台搭建,国内主要参与者包括商汤科技、智谱 AI 和阿里云等公司。
下游通过软件集成商将技术落实到终端用户,涵盖互联网、金融、政务、能源、电信及医疗设备等多个领域。
图 6:AI 编程产业链示意图

(2)市场规模
AI 编程是现今人工智能领域中最具价值、用户意愿付费最高且增长速度最快的应用方向之一。它不仅仅是提高效率的工具,更是改变软件生产关系的新基石。根据 Menlo Ventures 的调查,预计到 2024 年,企业使用生成式 AI 的场景中,代码的应用比例将高达 51%。
图 7:2024 年企业生成式 AI 用例中代码占比示意

中国在本土化及行业应用落地方面具有明显优势。预计到 2024 年,中国的 AI 代码生成市场规模将达到 90 亿元人民币,到 2028 年有望增长至 330 亿元人民币,年均增长率约为 38.4%。
图 8:中国 AI 代码生成市场规模及增长速度

应用现状与前景
从各行业的应用情况来看,当前 AI 编程在互联网和游戏领域的渗透率已超过 80%。随着 AI 编程技术的不断进步,预计在电信(30%)和政务(15%)等行业的应用渗透率将进一步提升。
图 9:AI 编程在中国各行业的渗透率

在具体的功能应用方面,编写代码的使用率高达 82%,位居首位,其次是问题解答(68%)和调试辅助(57%)。值得关注的是,开发者对一些尚未普及的功能存在较高的期待,例如部署与监控(41% 感兴趣)和项目规划(40% 感兴趣),这表明运维与管理环节的 AI 化将成为未来的重点发展方向。
图 10:2024 年全球开发者在开发工作流程中常用的 AI 功能

竞争态势与企业分析
(1)竞争态势
在全球范围内,美国和中国是 AI 编程领域的两大领军者。美国的 Claude Code、Cursor 和 Windsurf 形成了三足鼎立的竞争格局,而中国市场则相对分散,行业进入壁垒较高,主要由互联网巨头和科技创新企业构成。此外,目前大多数 AI 编程产品在功能上高度同质化,竞争重点主要集中在底层模型能力和工具的整合方式上。
表 2:全球 AI 编程相关产品的 WEB 访问量和月活跃用户统计

中国的互联网巨头如阿里巴巴、百度和字节跳动等,纷纷推出了通义灵码、Baidu Comate 及豆包 MarsCode 等产品,在 AI 编程领域展现出技术领先、生态完整及市场影响力强等优势,能够投入大量资源进行 AI 编程工具的研发与市场推广。
与此同时,科创企业如卓易信息、智谱 AI、普元信息、商汤科技、金信息等,凭借强大的创新能力、快速的产品迭代、灵活的定价模式以及对特定场景的优化,能够为特定开发情境或编程语言提供定制化解决方案,迅速响应目标用户群体的需求。
(2)代表性企业与产品
字节跳动推出的豆包 MarsCode 是其于 2024 年发布的基于豆包大模型的智能开发工具,旨在为国内开发者及广泛用户提供免费的编程服务,涵盖智能代码补全、生成、优化、注释生成、代码解释以及错误修复等功能。
当前 AI 编程工具与行业发展动态
字节跳动在 2025 年推出了 TRAE,这是一款专为专业开发者设计的中文 IDE,已更新至 2.0 版本,迅速在 AI IDE 市场占据了一席之地。它的 1.0 版本专注于“代码生成”,而 2.0 版本则通过“SOLO”模式涵盖了从需求分析到部署的完整流程,提供 AI 支持的全面工具链和上下文。
百度推出的文心快码(Baidu Comate)是基于文心大模型开发的编程辅助工具。自 2022 年起,它已经从最初的代码推荐工具转型为一个集成代码生成助手,具备自动生成代码、单元测试、自然语言代码生成、注释编写及智能问答等实用功能。到 2024 年,百度还将推出 Comate+ 开放平台,以支持企业特定需求的定制部署。
在 2025 年发布的 Comate AI IDE,作为一款独立的 AI 原生开发环境工具,提供全面的 AI 辅助编程功能,包括多智能体协作、多模态能力增强等。它的独特之处在于能够简便地将设计稿转化为代码,并具备即插即用的特性,使得即便是非专业用户也能轻松使用。
阿里巴巴的通义灵码 AI 程序员于 2024 年发布,提供代码智能生成、研发智能问答及任务自主执行等功能。它具备良好的兼容性,支持 VS Code 和 JetBrains IDE 等开发工具。基于通义大模型的通义灵码在 2025 年 2 月的 Chatbot Arena 大模型盲测中,Qwen2.5-Max 在数学和编程能力上名列前茅。
此外,阿里巴巴的图像大厨(ImgCook)是一个 D2C(设计到代码)平台,旨在将图像转化为可维护的前端代码,适合用于营销和广告等领域。它可以识别设计文件并自动生成包括视图代码、数据绑定和部分业务逻辑代码的前端代码。
腾讯的 CodeBuddy 是今年推出的智能编程助手产品线,经历了从插件工具到全流程 IDE 的演变。CodeBuddy IDE 作为一个独立的开发环境,涵盖了产品规划、UI 设计、前后端开发直到部署的整个生命周期。其核心是四大智能体:Plan Agent、Design Agent、Coding Agent 和 Deploy Agent,用户可以用自然语言描述业务场景,AI 将自动生成结构化的 PRD,帮助非技术背景的人员快速完成初步的产品规划。
卓易信息成立于 2008 年,专注于为 CPU 和计算设备厂商提供云计算核心固件及服务,并为政企客户提供全面的云服务解决方案。其全资子公司艾普阳科技在 2024 年推出的 SnapDevelop 是一款国产化低代码 IDE,采用模型驱动理念自动生成前后端代码,支持多种可视化设计器和全栈开发,灵活性高,用户可选择适合的开发工具和方式。
普元信息成立于 2003 年,作为数据治理和低代码技术的领军企业之一,其低代码开发平台 EOS Platform 整合了 AI 助手、快速渲染和分布聚合等核心技术,具有复杂代码开发、敏捷开发、流程协同、服务集成和数据分析等多种功能,能够全面支持企业的数字化需求。
商汤科技成立于 2014 年,专注于人工智能软件服务。其推出的代码小浣熊是基于商汤大语言模型的软件智能研发助手,支持超过 100 种主流编程语言和 IDE,覆盖需求分析、架构设计、代码编写及软件测试等环节,满足用户的编程需求。此外,小浣熊家族 Raccoon 还能够处理复杂数据分析任务,适用于财务、商业和市场等多个场景。
智谱 AI 成立于 2019 年,源自清华大学计算机系的技术成果,专注于人工智能大模型技术的创新。其开发的 CodeGeeX 是一款智能编程助手,具备代码生成、补全、注释添加、代码翻译及智能问答等多种功能,优势在于支持多种编程语言间的互译和技术问题的智能解答。
硅心科技成立于 2017 年,专注于软件开发解决方案,尤其在 AIGC for Code 领域求新求变。其产品 aixcoder 智能编程机器人具备自动处理 issue、智能问答及全流程代码生成等功能,并发布了国内首个基于深度学习的代码生成模型“aixcoder XL”,能够理解人类语言与编程语言,专注于提供企业级私有化部署服务。
政策与融资动态
(1)政策环境
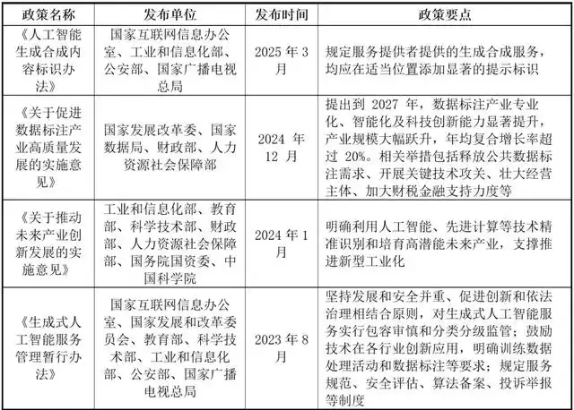
针对 AI 编程行业的政策相对较少,主要是通过相关产业政策间接支持 AI 编程的发展。例如,通过《关于推动未来产业创新发展的实施意见》等文件,鼓励人工智能和先进计算技术的应用,推动公共数据标注需求和关键技术攻关;同时,《生成式人工智能服务管理暂行办法》和《人工智能生成合成内容标识办法》等政策明确了监管和内容标识的要求,强调了发展与安全的平衡。
表 3:中国 AI 编程行业相关政策

(2)资本动态
随着人工智能技术的迅速发展,AI 代码生成领域的投资热度持续升温,尤其是自 2022 年起,投融资金额显著上升。到 2024 年,投资情况达到近十年的高峰,发生了 19 起投融资事件,总金额约为 112.25 亿人民币,较 2023 年投资额 53.68 亿人民币同比增长约 109%。
图 11:中国 2016-2024 年 AI 代码生成行业投融资情况

AI 编程行业投融资现状与未来趋势分析
AI 编程领域的投资与融资正在呈现出显著的集中趋势,尤其是大型融资事件和高增长率的特点。例如,智谱 AI 在 2024 年完成了 5 起投融资,总额超过 45 亿人民币,显示出该行业的蓬勃发展潜力。
表 4:2024 年中国 AI 代码生成行业主要投融事件

就融资阶段而言,目前中国 AI 代码生成行业仍处于初步和起步阶段。2024 年的数据表明,天使轮、Pre- A 轮和 A 轮的融资总占比超过 50%,这反映出市场上涌现了大量新兴企业,竞争相当激烈。
图 12:2024 年中国 AI 代码生成行业主要投融事件轮次分布

从地域分布来看,2024 年中国 AI 代码生成行业的投融资事件主要集中在北京、广东和上海,显示出明显的集中化趋势。
图 13:2024 年中国 AI 代码生成行业主要投融事件地域分布

未来发展趋势
未来的编程将实现端到端的自动化。在过去,编程自动化仅限于某些特定的任务,而无代码平台的业务逻辑往往需要人工配置或有限的模块拼接。AI 编程的进步将使从需求分析到代码生成、测试验证,再到部署和运维的整个流程实现闭环,形成真正的端到端自动化。其核心技术包括多 AI Agent 协同以及可定制的大模型,显著提高开发效率,降低人为错误,并确保流程的一致性。
规范驱动开发正在成为行业的新标准。开发者们逐渐从随意的“感觉式编码”(Vibe Coding)转向更加严谨的“规范驱动开发”(Spec-Driven Development)。前者依赖于自然语言与 AI 的对话,缺乏可预测性,难以保证代码的质量和架构的统一性;后者则在 AI 编写代码之前,先将高层次需求转化为清晰、详细、结构化的书面规范,成为指导 AI 后续开发的“单一事实来源”。
异步 AI 编码正在取代传统的前台交互式体验。过去,开发者通常在 IDE 中与 AI 进行实时交互,直接生成代码并验证结果。而随着开发基础设施(如 VSCode Server 等)、上下文引擎和模型上下文协议的进步,AI 编程正逐步向后台异步执行转型。例如,AI 可以在后台生成需求分析、开发计划、代码,甚至是自动化测试脚本。
风险与挑战
首先,要提及的是生产力悖论。根据 METR 发布的随机对照试验,使用 AI 助手时,开发者实际耗时反而增加了 19%。这可能源于审查和修正的认知负担,以及过度依赖 AI 的诱惑。这一悖论表明,AI 的真正优势可能并不在于减少核心编码任务的时间,而在于其他方面,比如节省编写模板代码等重复性任务的时间,使得开发者能够将更多精力投入到架构设计等更高级别的工作中。
图 15:开发者预计花费时间(左)与实际花费时间对比(右)

其次,规模化适配面临困难。在处理企业级代码库时,AI 的表现明显退步。由于每个公司的代码库都有其独特性,AI 往往会生成看似合理但实际上不符合特定企业规范的“幻觉代码”,例如调用不存在的内部函数、违反特定风格规范、破坏 CI/CD 流水线等。此外,传统代码检索容易受到“同名不同义”的语法陷阱影响,无法准确匹配所需的功能和逻辑。
第三,人机协作存在瓶颈。目前的 AI 编程助手与开发者之间的交互模式比较粗放,开发者对 AI 输出的控制力较弱,生成的代码往往是无结构的庞大数据块,系统缺乏标识需人工复核代码段的机制,且对专业开发工具的支持也不足,无法有效运用调试器等工具。这些问题导致开发者可能盲目信任那些能通过编译但在运行时却出错的代码。
最后,评估体系的失准问题也不可忽视。目前主流的 SWE-Bench 评估标准存在明显不足,可能误导技术的演进方向,并掩盖模型能力的缺陷。测试案例通常只涉及几百行代码,远远低于企业级项目的规模;评估场景过于简单,无法捕捉重构大型系统、人 -AI 协同编程或高风险场景下的复杂性,同时也存在数据泄露的风险。


AI编程确实能提升开发效率,但生产力悖论的出现让我对其实际效果表示怀疑。希望能提供一些具体的优化策略,帮助开发者真正受益。