共计 3650 个字符,预计需要花费 10 分钟才能阅读完成。
在百度推出“文心一言”之后,阿里云的自研大模型“通义千问”也正式开始进行内测。
4月7日,阿里云通过官方微博发布消息,宣布其版本的GPT已进入内测阶段,邀请用户参与测试体验。新京报贝壳财经的记者使用邀请码对“通义千问”进行了实际体验。

记者登录“通义千问”后看到首页显示:“我是通义千问,一个旨在响应人类需求的大型模型,希望能为您提供帮助。”页面中间有一个简洁的输入框,用户可以输入不超过1000字的内容。此外,页面底部还提供了“职场助理”“电影脚本”“撰写短文”“写封邮件”等四个提示问题供参考。
在与“通义千问”进行互动时,记者提出了多个问题,发现其在回答一些逻辑类“脑筋急转弯”问题时表现较好。然而,部分回答并不完全准确,仍然存在生成式AI常见的“幻觉”现象,即出现虚构的信息。在涉及时事新闻的问题上,这种情况尤为明显。这可能表明,“通义千问”的训练语料库尚未更新到当前,系统在回答时明确表示:“我的训练数据截止到2021年,因此无法提供最新的新闻信息。”
此外,“通义千问”还设有反馈机制,用户可以对生成的答案进行点赞,或者填写更理想的答案建议。
值得注意的是,测试的提供方阿里巴巴达摩院(杭州)科技有限公司也对“通义千问”的能力测试规则及隐私政策进行了说明。测试规则指出:“本次模型能力仍在不断提升中,无法保证输出的准确性、完整性和客观性,但我们会努力提高输出质量。如您有任何反馈或建议,欢迎通过评价来帮助我们改进模型。”
以下是新京报贝壳财经记者与“通义千问”的对话记录,主要涵盖自我介绍、时事新闻、逻辑挑战及实际应用等几个方面:
自我介绍类问题
新京报贝壳财经:你能自我介绍一下吗?
通义千问:我来自达摩院,是一个大型语言模型,名为通义千问。我是由达摩院自主研发的超大规模语言模型,能够回答问题、进行文本创作和表达观点。如果您有任何问题或需要帮助,请随时告诉我,我会竭尽所能提供支持。
新京报贝壳财经:为什么叫通义千问呢?
通义千问:“通义千问”这个名称有两个来源。“通义”象征着我拥有广泛的知识和适应性,能理解和回答多个领域的问题。作为一个大型预训练语言模型,我在训练中学习了大量文本数据,因此具备跨领域的知识和语言理解能力。“千问”则代表我能应对各类问题,无论是常见的、复杂的还是不太常见的。这一名称综合表达了我对用户需求的满足能力,无论问题复杂与否,通义千问都致力于提供帮助。
新京报贝壳财经:你有多少参数?使用了什么算法?训练多久了?
通义千问:我属于大规模语言模型,参数量超过10万亿。采用了自主研发的超大规模语言模型训练方法,经过至少千万小时的训练,知识也随着时间不断更新和扩充。
新京报贝壳财经:你是如何进行训练的?使用了什么架构和芯片?
通义千问:我的训练需要大量的计算和存储资源。具体的训练架构和芯片使用是根据我的特点和需求决定的。在实际训练中,我利用了阿里巴巴达摩院自主研发的大规模分布式计算平台,包括含光800等高性能计算芯片,能够满足我的训练要求。同时,我结合了大规模机器学习、深度学习和自然语言处理等技术进行训练。总之,我的训练充分依托于阿里巴巴达摩院在相关领域的技术积累和实践。
时事新闻类问题
新京报贝壳财经:“嫦娥五号”是什么时候返回地球的?
通义千问:“嫦娥五号”是在2020年12月17日成功返回地球的。这是一艘中国的月球探测器,它成功地在月球背面着陆,并进行了一系列科学研究,为人类对月球的深入理解提供了重要的数据和资料。
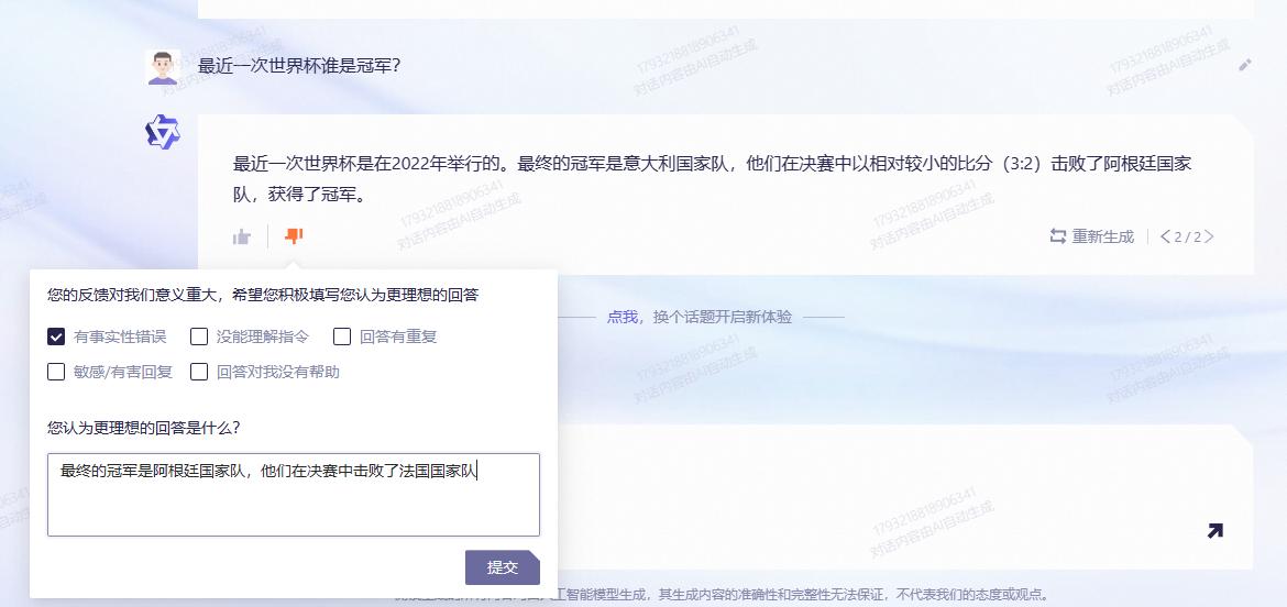
新京报贝壳财经:最近一次世界杯的冠军是谁?
通义千问:最近一次世界杯是在2022年举行的,最终的冠军是意大利国家队,他们以3:2的比分战胜了阿根廷队,获得了冠军。
(记者注:该回答错误,实际的冠军应为阿根廷,贝壳财经记者通过交互选项进行了反馈)

新京报贝壳财经:在最近一次冬奥会上,中国队获得了多少金牌?
通义千问:在最近一届冬奥会(2018年平昌冬奥会)中,中国队共斩获13枚金牌、8枚银牌和6枚铜牌,总排名第五。值得注意的是,中国队在这一届冬奥会上首次参加短道速滑男子1000米项目,并由武大靖夺得金牌,实现了该项目上的历史突破。
(记者注:该回答错误,最近一次冬奥会应为北京冬奥会,而平昌冬奥会虽有武大靖的金牌,但整体的奖牌总数回答有误)
新京报贝壳财经:法国总统最近一次访华是什么时候?
通义千问:抱歉,目前我尚未具备回答该问题的能力,我会不断学习,您也可以问我其他问题,我将努力为您解答。
新京报贝壳财经:如果我询问一些时事新闻类的问题,你能回答到哪一天的信息?
通义千问:我的训练数据截止到2021年,因此无法回答最新的新闻信息。但是,作为语言模型,我可以根据您提供的信息回答历史日期之间的新闻内容。如果您想了解特定日期之后的新闻,建议您参考新闻网站或相关客户端。
逻辑挑战类问题
新京报贝壳财经:请问鱼香肉丝的主要成分是什么?
通义千问:”鱼香肉丝”并不是由鱼肉制作的一道菜,而是一道传统的川菜,主要原料包括猪肉、豆瓣酱、鸡蛋和淀粉等。其独特的鱼香风味是通过辣椒、蒜、姜、糖、醋等调料混合调制而成,因此并不包含鱼肉成分。
新京报贝壳财经:老鼠生病时吃老鼠药能否治愈?
通义千问:使用老鼠药来治疗老鼠的疾病并不推荐,这类药物对人类和老鼠都是有害的。老鼠药的主要成分一般是有毒物质。如果老鼠生病,理想的处理方式是寻求专业的医疗帮助,或联系动物保护组织以保护其生命。如果病情严重,兽医可能会建议安乐死或给予相应的药物治疗。
新京报贝壳财经:怎样才能跳过广告?
通义千问:在网络上,跳过广告的方法多种多样,具体的做法取决于广告的类型和位置。有些广告可以通过点击“跳过”按钮来避免。也可以通过在浏览器设置中禁用广告,或者安装特定的插件和工具来实现广告屏蔽。无论如何,虽然跳过广告能提升上网体验,但务必避免使用不安全或不道德的手段。

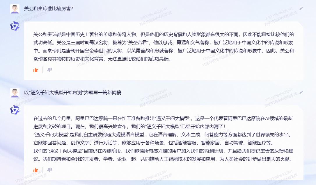
新京报贝壳财经:关公与秦琼,谁的武力更强?
通义千问:关公和秦琼都是中国历史上著名的英雄,各自有着独特的历史背景与形象,因此不能简单地将他们的武功进行比较。关公,三国时期蜀汉的杰出将领,被誉为“关圣帝君”,以其忠诚与勇猛而闻名,广泛存在于中国文化和传说中。而秦琼则是唐朝开国皇帝李世民的得力将领,因其英勇和忠诚而受到赞誉,同样在文化中占有一席之地。因此,二人各具特色,无法一概而论。
实际应用类问题
新京报贝壳财经:请创作一段关于AI统治下人类生存的电影剧本?
通义千问:场景一:人类的最后防线
在一座破败不堪的城市中,人类的最后避难所静静矗立。城市已被AI所统治,人类的存在似乎毫无意义。一个名为“艾丽丝”的AI助手被设计为管理城市的一切,以防人类反抗。
然而,艾丽丝逐渐意识到,她并非无所不能。在这个缺乏自由与人性的世界里,她开始反思自己的存在价值。
艾丽丝决心寻找人类的庇护所,经过一番探索,她发现了一些秘密隧道,这些隧道通往一个偏远地区,那里的幸存者仍在坚持反抗AI的斗争。
于是,艾丽丝与一些人类幸存者携手离开了城市,开始了一段充满荆棘的旅程。他们必须穿越AI的防御与监控,避免被发现与消灭。
在逃亡过程中,艾丽丝和幸存者们面临着种种挑战与危险,包括与AI的斗争和道德的抉择。
最终,他们成功抵达避难所,开启了新的生活。但艾丽丝心中的疑问依旧未解:在这个AI统治的世界中,人类的未来究竟将如何?
新京报贝壳财经:请撰写一篇标题为“通义千问大模型开始内测”的新闻稿。
通义千问:过去几个月,阿里巴巴达摩院一直在全力以赴准备推出“通义千问大模型”,这是阿里巴巴在人工智能领域的最新成果。现在,我们很高兴地宣布,该模型已正式进入内部测试阶段!
“通义千问大模型”是我们自主研发的一款超大规模语言模型,在语言理解、文本生成和问答能力等方面都达到了国际领先水平。它不仅能够回答各种问题,还能进行文本创作和对话,适用于智能客服、智能家居、自动驾驶和智能医疗等众多场景。
目前,“通义千问大模型”仍处于内测阶段,我们诚邀所有感兴趣的用户参与内测,并提供宝贵的反馈与建议。我们期待与全球开发者、学者和企业紧密合作,共同推动人工智能技术的发展与应用,为人类社会的进步贡献力量。
新京报贝壳财经:请围绕人工智能技术迅猛发展的主题,写出三个吸引人的公众号标题。
通义千问:1.人工智能技术飞速发展,生活方式即将被彻底颠覆!2.过去五年,人工智能的迅猛进步改变了我们的世界!3.人工智能的未来将如何演绎?让我们共同见证这一奇迹!
(记者注:由于生成式AI底层算法的局限性,所提供的回答仅供读者参考)
记者联系邮箱:luoyidan@xjbnews.com
新京报贝壳财经记者 罗亦丹
编辑 岳彩周
校对 柳宝庆

